技術與測試
SGS 第三方測試與 ASTM 標準項目
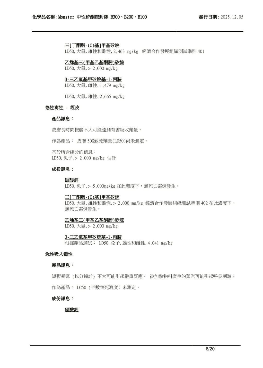
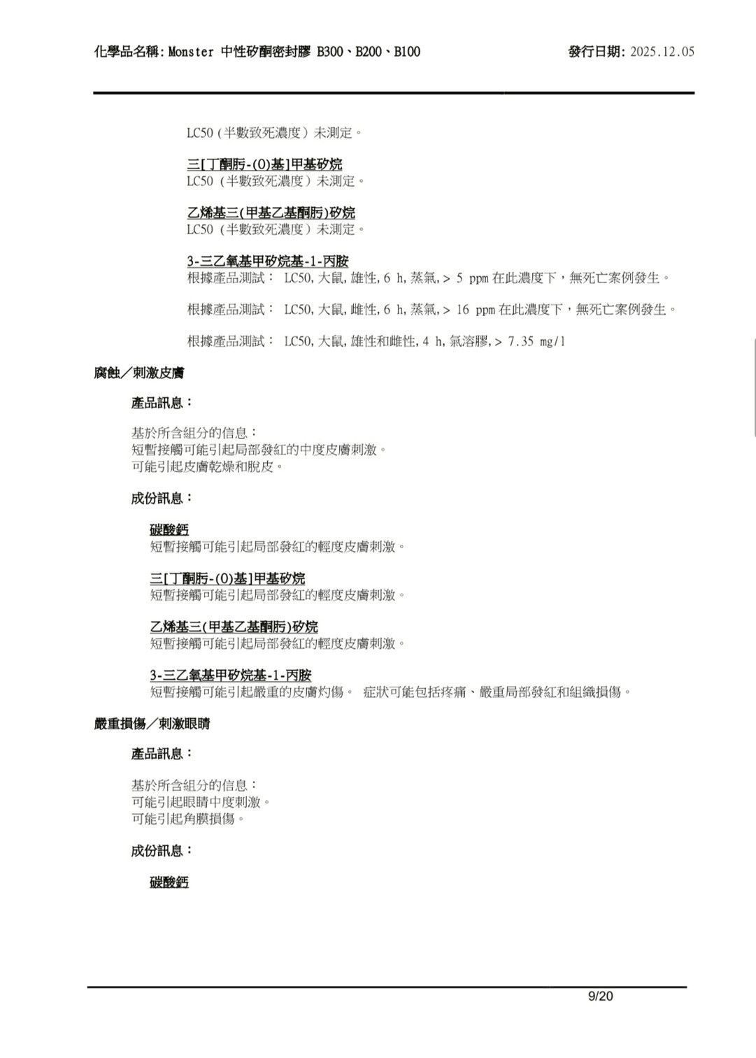
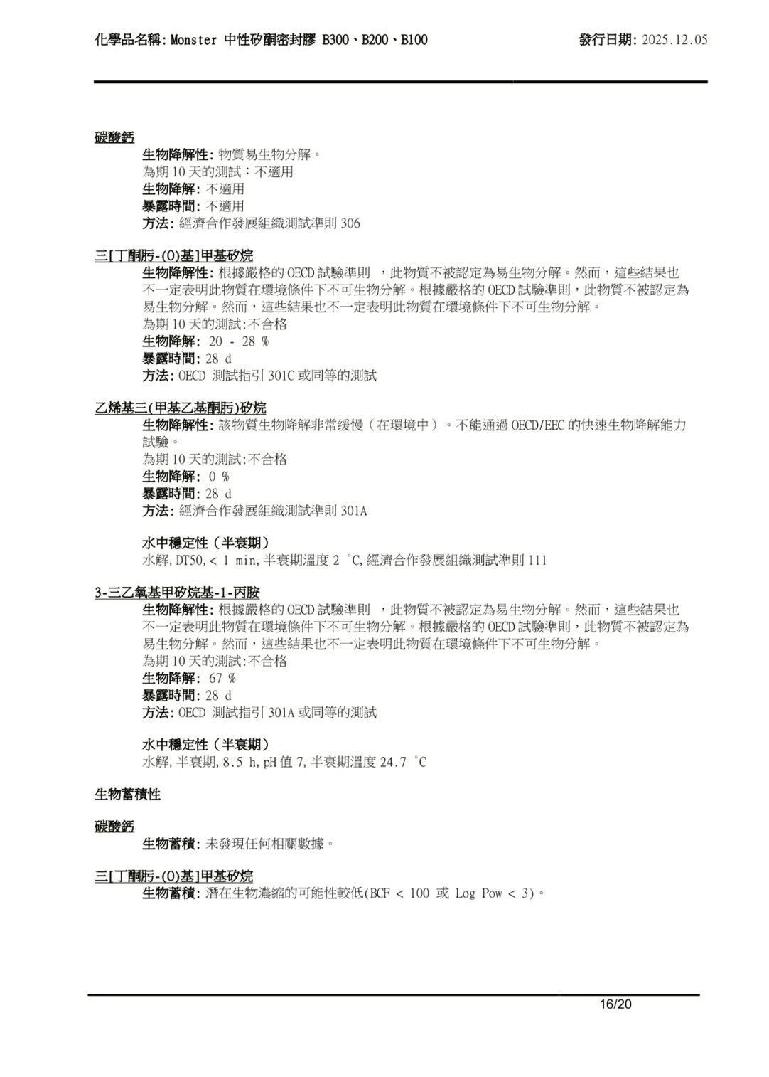
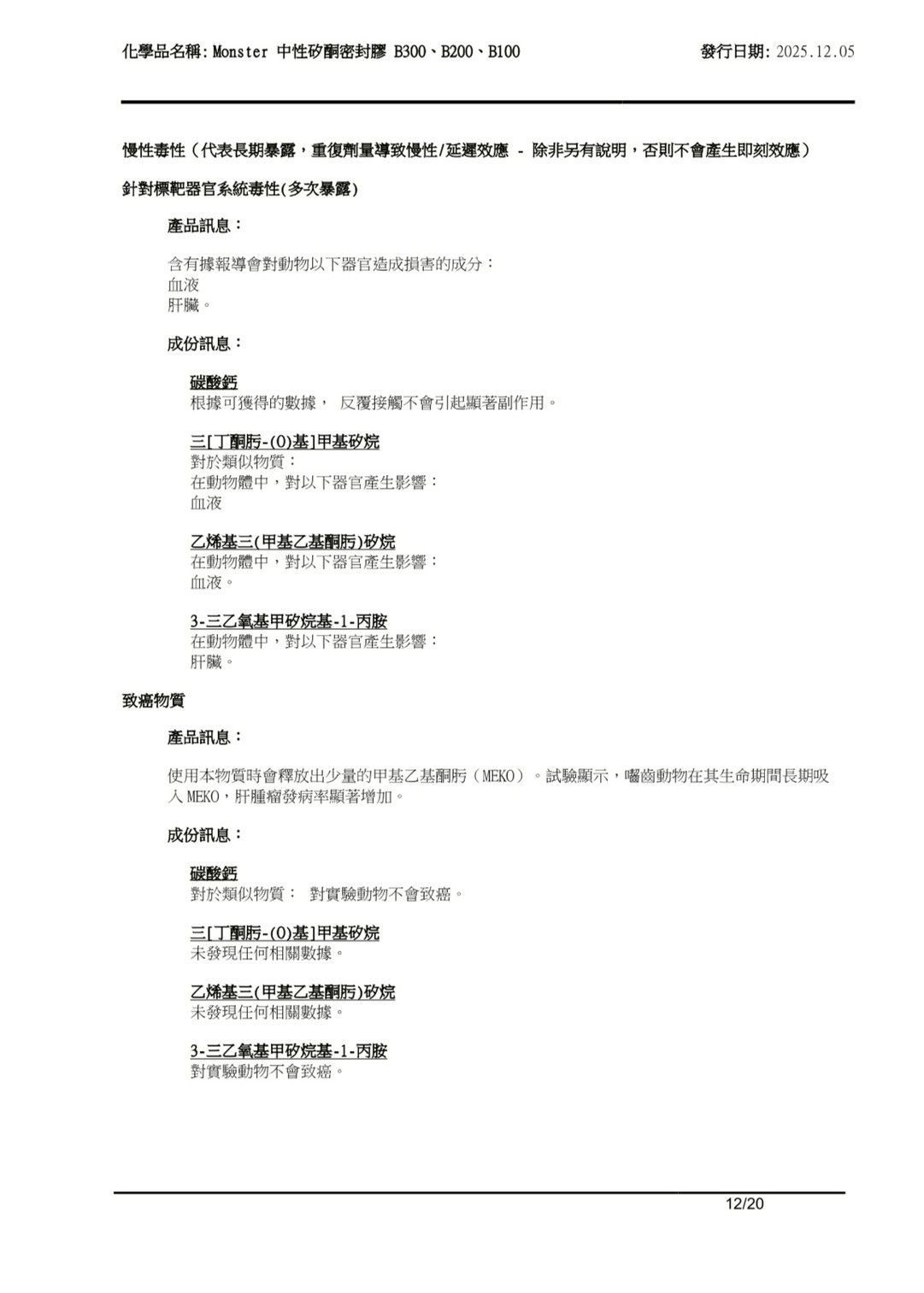
-MONSTER
測試依據說明
產品測試依 ASTM 標準項目執行,並取得 SGS 檢測報告。
本網站提供測試項目摘要,完整報告可供建案審閱。
測試項目包含
• SGS 測試報告
• 產品物性資料(TDS)
• 使用說明文件
測試結果反映產品於直立施工與溫差環境下之穩定表現。
SDS 安全資料表
• 產品物性資料(TDS)
• 使用說明文件
SGS 試驗報告
• 不流垂測試(ASTM C679)
• 垂直流動性測試(ASTM C639)
• 高低溫施工穩定性測試
測試結果反映產品於直立施工與溫差環境下之穩定表現。
合規用途聲明
本產品為建築工程用途之中性耐候型密封材料。
僅就施工用途提供技術說明與選型參考,不宣稱替代或仿製任何特定品牌產品。

